×
账号
密码
第十六届“叶圣陶杯·稻草人奖”全国青少年童话大赛征稿启事/征稿启事/叶圣陶杯系列赛事官网
preloader

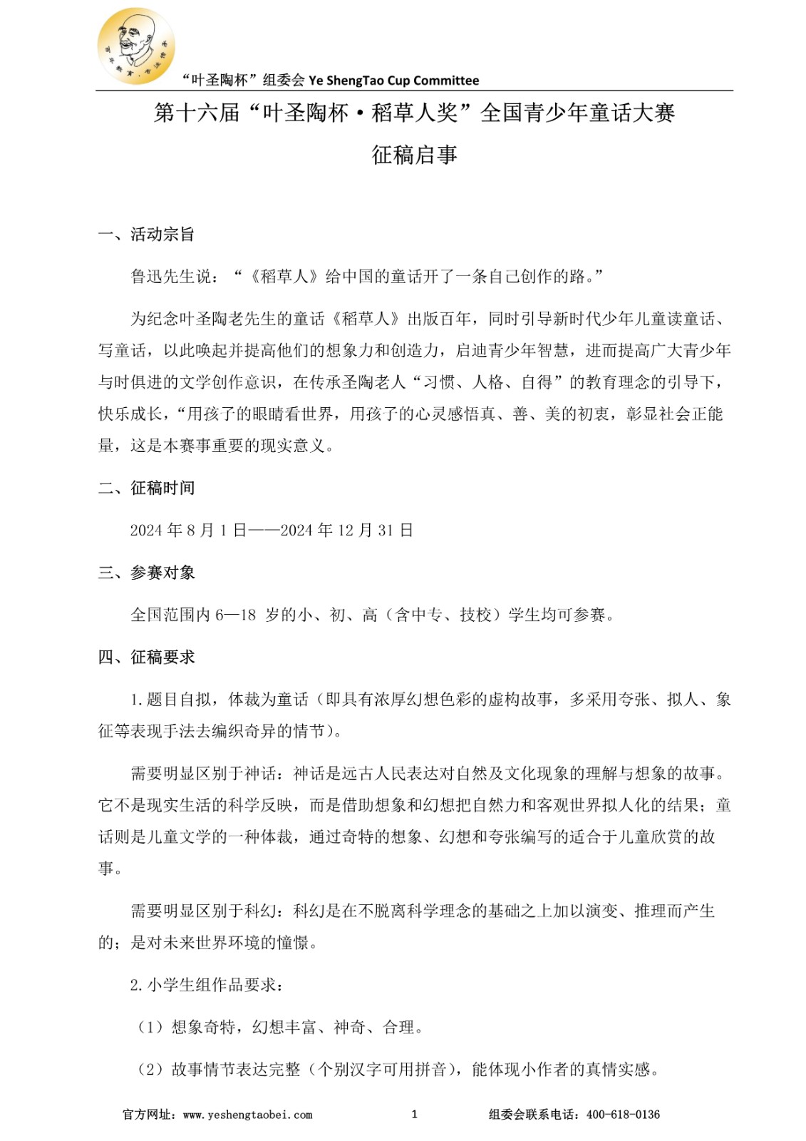
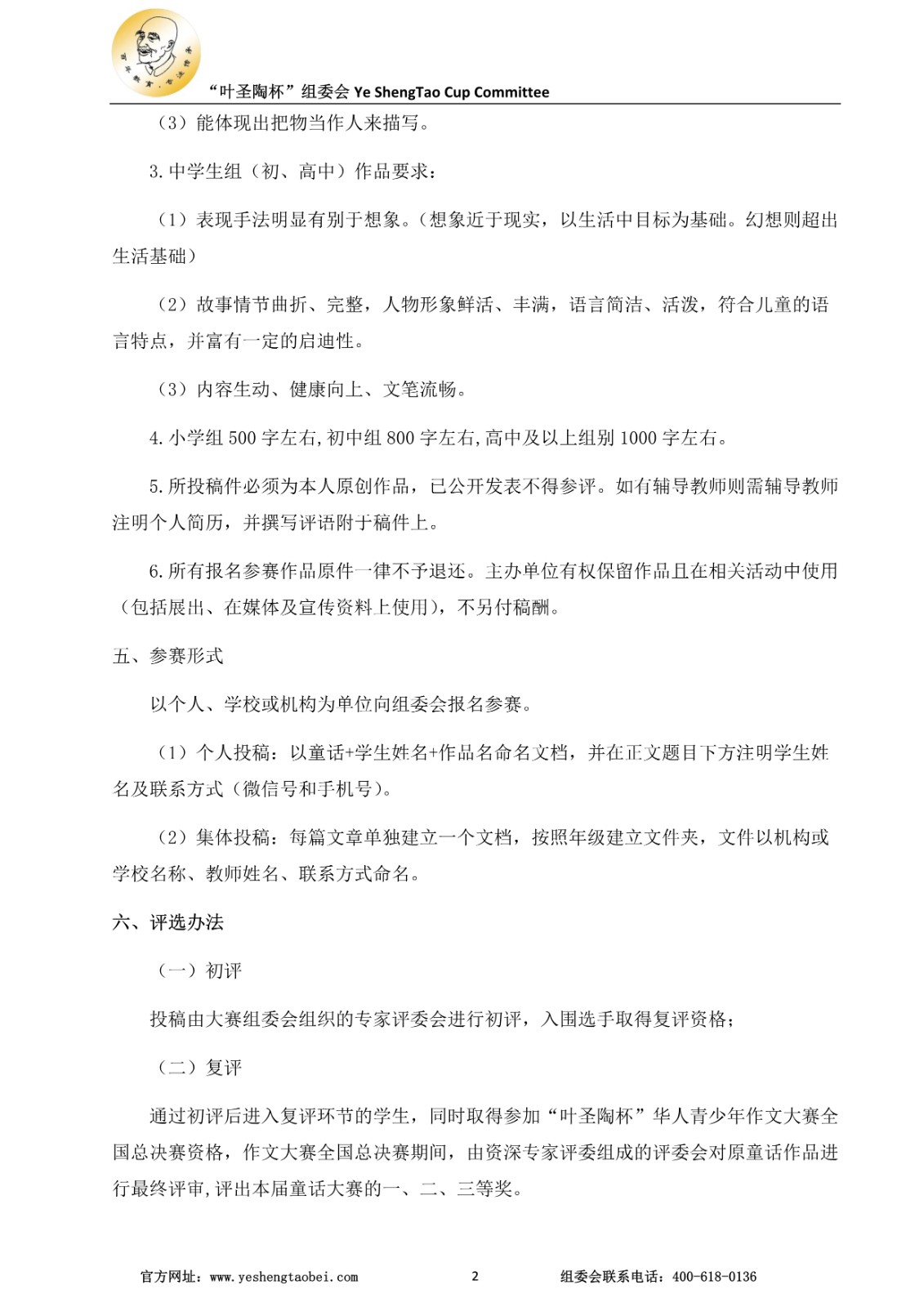
第十六届“叶圣陶杯·稻草人奖”全国青少年童话大赛征稿启事

发布日期:2024-07-29     作者:

文章内容

附件下载:
相关文章推荐
第十四届“叶圣陶杯”国际青少年英语大赛初赛试题 第十三届“叶圣陶杯”青少年语文综合素养大赛初赛试题 第十三届“叶圣陶杯”国际青少年趣味数理科普知识大赛初赛试题 第十九届“叶圣陶杯·稻草人奖”全国青少年童话大赛征稿启事 第四十一届“叶圣陶杯”华人青少年作文大赛省级初赛征稿启事 第十九届“叶圣陶杯·小小船奖”全国青少年诗歌大赛省级决赛征稿启事

微信公众号

叶圣陶杯赛系官网

地址:中国 北京

网站备案/许可证号: 京ICP备2022027497号

技术支持:酷果科技

叶圣陶杯赛系官网

地址:中国 北京

网站备案/许可证号: 京ICP备20006839号
技术支持:酷果科技

公众号